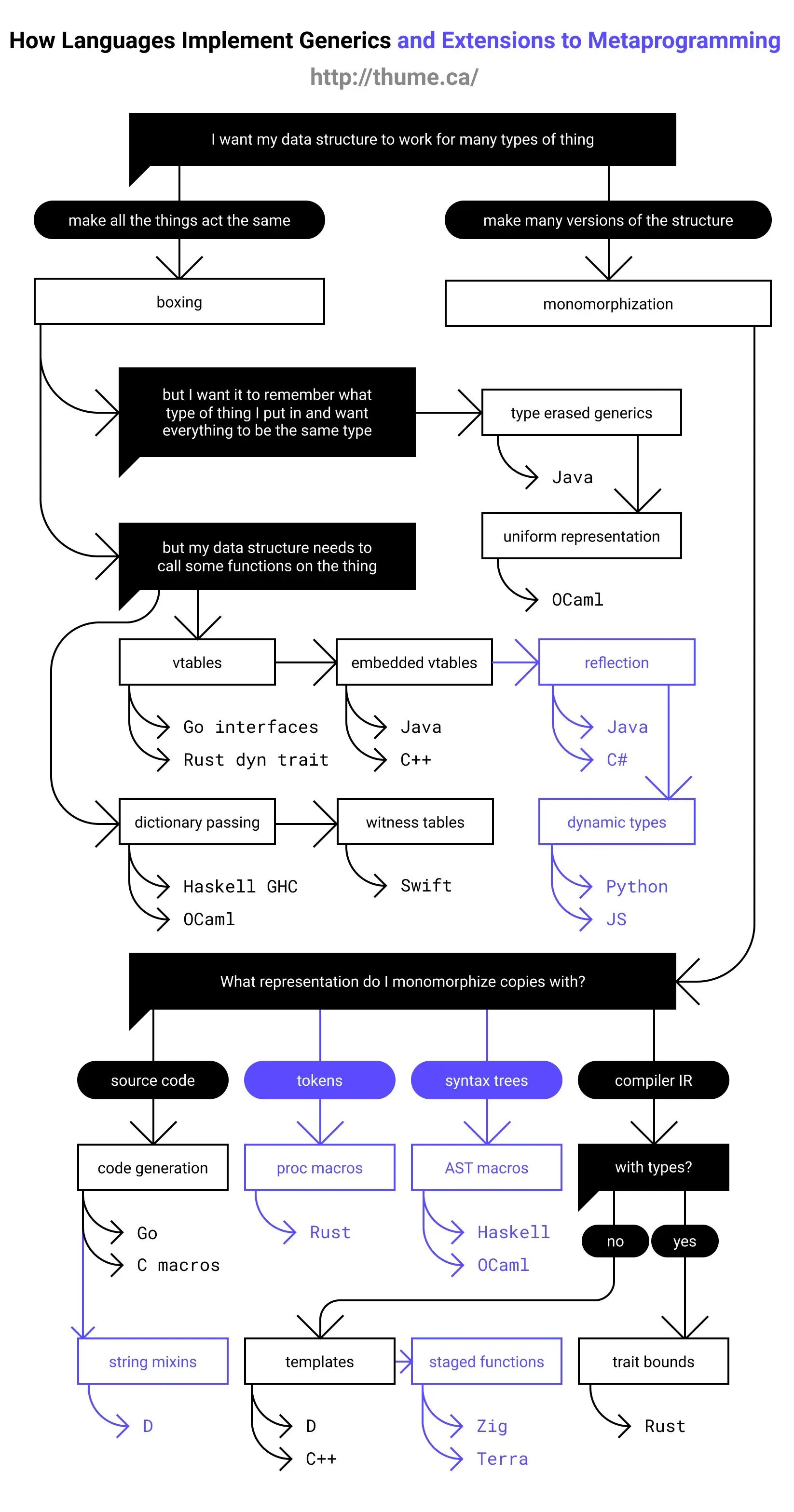
# Generics

<figure><img src="https://1528184872-files.gitbook.io/~/files/v0/b/gitbook-x-prod.appspot.com/o/spaces%2FIOOlXjMnJWniNRcWuymE%2Fuploads%2Ft9l9wR8x7HIpdhR1k7CH%2FGenerics.jpg?alt=media&#x26;token=0f42a564-750f-40d7-abff-ae5f212d2b85" alt=""><figcaption></figcaption></figure>

## Articles

{% embed url="<https://crows.land/post/rust-object/>" %}
Rust -> Trait
{% endembed %}

{% embed url="<https://okmij.org/ftp/Computation/typeclass.html>" %}
Ocaml -> Dictionary Passing
{% endembed %}
